仪器仪表网
  • 首页
  • 展会信息
  • 产品展示
  • 关于我们
  • 红外分光测油仪
    红外分光测油仪 便携式红外分光测油仪 一体式红外分光测油仪 全自动红外分光测油仪
  • 冷原子吸收微分测汞仪
    冷原子吸收微分测汞仪 一体式冷原子吸收微分测汞仪 全自动冷原子吸收微分测汞仪 水-气两用冷原子吸收测汞仪
  • 射流萃取器
  • 产品软件
1
Previous Next
  1. 首页
  2. 冷原子吸收微分测汞仪
  3. 一体式冷原子吸收微分测汞仪

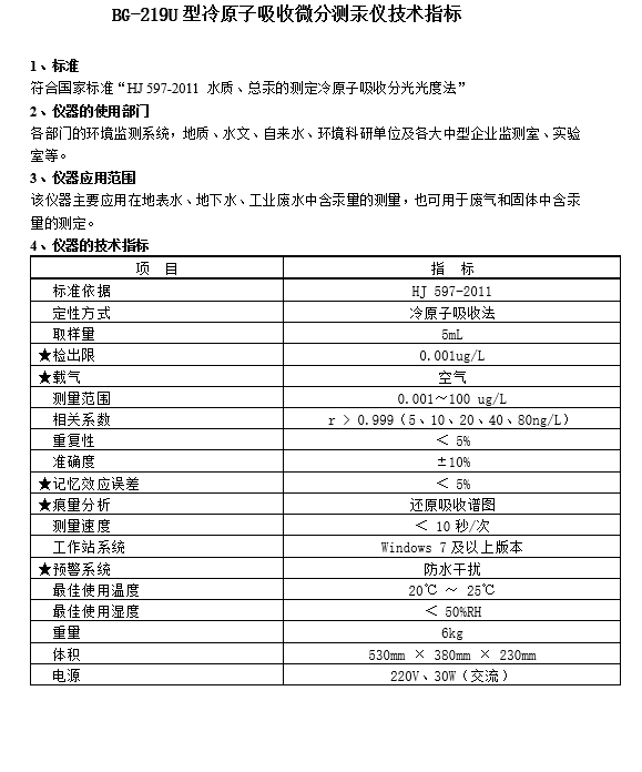
BG-219U

上一页 没有了

为您推荐

  • CQQ-2000x3

    CQQ-2000x3

  • JLBG-201U

    JLBG-201U

  • JLBG-209U

    JLBG-209U

  • JLBG-208U

    JLBG-208U

产品介绍

展会信息

产品展示

关于我们

红外分光测油仪

冷原子吸收微分测汞仪

射流萃取器

产品软件

  • 0432-64676800

地址:吉林市高新区景山路600号     邮箱:

Copyright 仪器仪表网 ALL Rights Reserved